Page 1 of 1
Orologio con Atmega328

Posted:
28 Feb 2013, 18:28
by Fagos
ciao a tutti,
avrei necessità di realizzare un orologio hh:mm:ss + la data con il micro atmega328
non saprei da dove iniziare. potreste darmi una qualche indicazione perchè è almeno da qualche giorno che ci smanetto senza nessun risultato soddisfacente.
ho provato a generare dei ritardi con i Wait sec ma dopo già qualche ora l'orario sballa di alcuni secondi. pensate dopo un mese !!!
quale è la strada per realizzare un orologio preciso ?
grazie tante
Re: Orologio con Atmega328

Posted:
01 Mar 2013, 08:25
by omega25
@fagos, hai provato ad usare i timer, quelli dovrebbero essere abbastanza precisi, giusto?
ciao
Re: Orologio con Atmega328

Posted:
02 Mar 2013, 21:40
by deluca
due strade percorribili.
1) PCF8583 - RTC esterno I2C tamponato con batteria o similare tipo DS1307
2) usare uno dei timer interni dell'ATmega328 opportunamente configurato come RTC ed inserendo un cristallo secondario da 32768 Hz
Re: Orologio con Atmega328

Posted:
06 Mar 2013, 22:24
by Fagos
Grazie per avermi spianato le strade

sto provando con il PCF8583,
ma una cosa, come faccio a mantenere l'orario quando stacco l'alimentazione?
penso devo mettere una batteria tampone, giusto?
ancora grazie
Re: Orologio con Atmega328

Posted:
09 Mar 2013, 17:04
by omega25
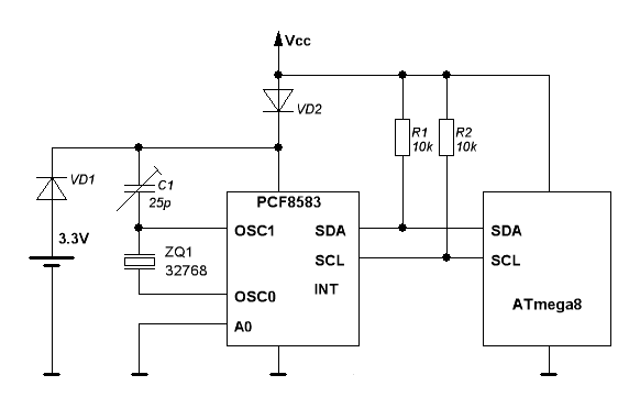
perfetto,
hai necessità di tamponare l'alimentazione con una batteria tipo CR032 dA 3.3Volt ed aggiungere 2 diodi tipo 1n4148 secondo questo schema:

- PCF_8583.GIF (6.05 KiB) Viewed 16765 times
ciao
Re: Orologio con Atmega328

Posted:
14 Mar 2013, 22:04
by ulisse21
bene bene, potrei inserire l'orologio anche nel mio antifurto che è in fase di progettazione.
potrei memorizzare l'orario di avvenuto allarme ecc ecc.
grazie del suggerimento.
Re: Orologio con Atmega328

Posted:
15 Mar 2013, 15:03
by adriano
molto interessante l'argomento , interesava anche a me , grazie !!!
Re: Orologio con Atmega328

Posted:
24 Mar 2013, 21:15
by js-bascom
realizzare un orologio preciso ?
Se desideri precisione "assoluta" allora usa un DS3231 (o altri dalla stessa famiglia I2C o SPI) che utilizza un cristallo compensato contro cambii di temperatura etc.
http://www.maximintegrated.com/datashee ... /4627/t/alScrivere in Italiano usando termini tecnici e' piu' duro di quello che pensavo.

Re: Orologio con Atmega328

Posted:
25 Mar 2013, 08:28
by Fagos
js-bascom,
ho visto il pdf del chip, non lo conoscevo, veramente interessante. Costa circa il doppio del PCF8583, a cui dovrei aggiungere il costo del cristallo esterno, ma penso che utilizzerò proprio DS3221.
Grazie tante js.
Re: Orologio con Atmega328

Posted:
25 Mar 2013, 09:38
by deluca
Benissimo js-bascom,
condivido pienamente il tuo consiglio,
spendendo qualche euro in più si può avere una stabilità temporale paragonabile quasi a quella di un orologio atomico.
Ciao
Re: Orologio con Atmega328

Posted:
26 Mar 2013, 00:13
by js-bascom
Vedi? Non sono cosi inutile dopo tutto.
hmm no so cosa e' succcesso, non ho ricevuto notifica delle risposte, la casella non era segnata. Forse devo fare qualche cambio al mio profilo.
In un circuito usai il DS1307 con l'oscillatore compensato DS32KHz
http://www.maximintegrated.com/datashee ... /2940/t/al pero' ando a costare di piu del DS3231, da allora in poi uso solo il DS3231 dove mi bisogna l'orologio.
La base del PCB e' disegnata per il DS3232 che contine un po di memoria per salvare dei dati se necessario, ci son sol 4 piedini in piu e la parte pui bassa del chip e' lo stesso del DS3231.
Re: Orologio con Atmega328

Posted:
26 Mar 2013, 08:28
by deluca
js-bascom wrote:Vedi? Non sono cosi inutile dopo tutto.
No, assolutamente,
si nota il tuo lungo smanettamento in merito.
Grazie js-bascom per il supporto, indicazioni molto mirate da tenere in cosiderazione.
PS. Se hai problemi con la notifica generale, per ricevere notifica del post puoi spuntare la casella "Notify me ...", ma ciò di sicuro è già di tua conoscenza.
Ciao